2017 | Wohnen
Überbauung Erlifeld | Unterentfelden
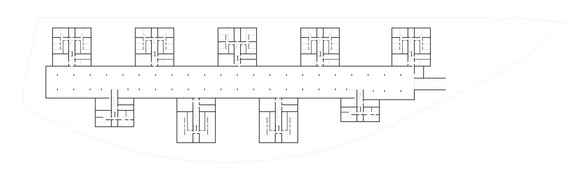
Das Grundstück liegt unweit des Zentrums der Vorortgemeinde von Aarau. Die neun Punkthäuser beziehen sich auf die kleinteilige Bebauungsstruktur der umgebenden Einfamilienhausquartiere. Nordseitig, englang des Schifflibachs, bilden fünf Häuser eine klare bauliche Kante, während zur geschwungen verlaufenden Neufeldstrasse die übrigen vier Bauten auf den minimal zulässigen Strassenabstand gesetzt sind. Dazwischen liegt die arealinterne Erschliessungsachse, die ausgehend vom mit Bäumen besetzten Quartierplatz im Osten beim Spielplatz mit gedecktem Aufenthaltsbereich im Westen endet.
Alle Häuser sind als Dreispänner organisiert, mit Zweieinhalb- bis Viereinhalbzimmerwohnungen. Die sechs kleineren Häuser enthalten gesamthaft 60 Mietwohnungen. In den drei grösseren Bauten im Zentrum der Siedlung sind 30 Eigentumswohnungen angeordnet, was zu einer guten sozialen Durchmischung der Bewohnerschaft beiträgt.
Die Fassaden der in Massivbauweise ausgeführten Bebauung sind aus hochwertigem Klinkermauerwerk. Feine horizontale Betonbänder und farblich leicht dunklere Steine im Attikabereich tragen zusammen mit der üppigen Bepflanzung dazu bei, dass sich die Bebauung massstäblich im kleinteiligen Quartier einordnet.
Das Energiekonzept mit Wärmepumpe, PV-Anlagen, Batteriespeicher, Ladestationen für Elektofahrzeuge und thermoaktiven Decken zum Heizen und Kühlen gilt energetisch als Pionierprojekt.
Typ
Wohnen
Ort
Unterentfelden
Auftraggeber
Baukonsortium Erlifeld
Fertigstellung
2017
Gebäudevolumen
54‘607 m³
Hauptnutzfläche
8‘122 m²
Fotograf
Felix Wey