E81 Foto Aussen Südfassade 01

2014 | Wohnen

Überbauung im Hübeli | Emmenbrücke

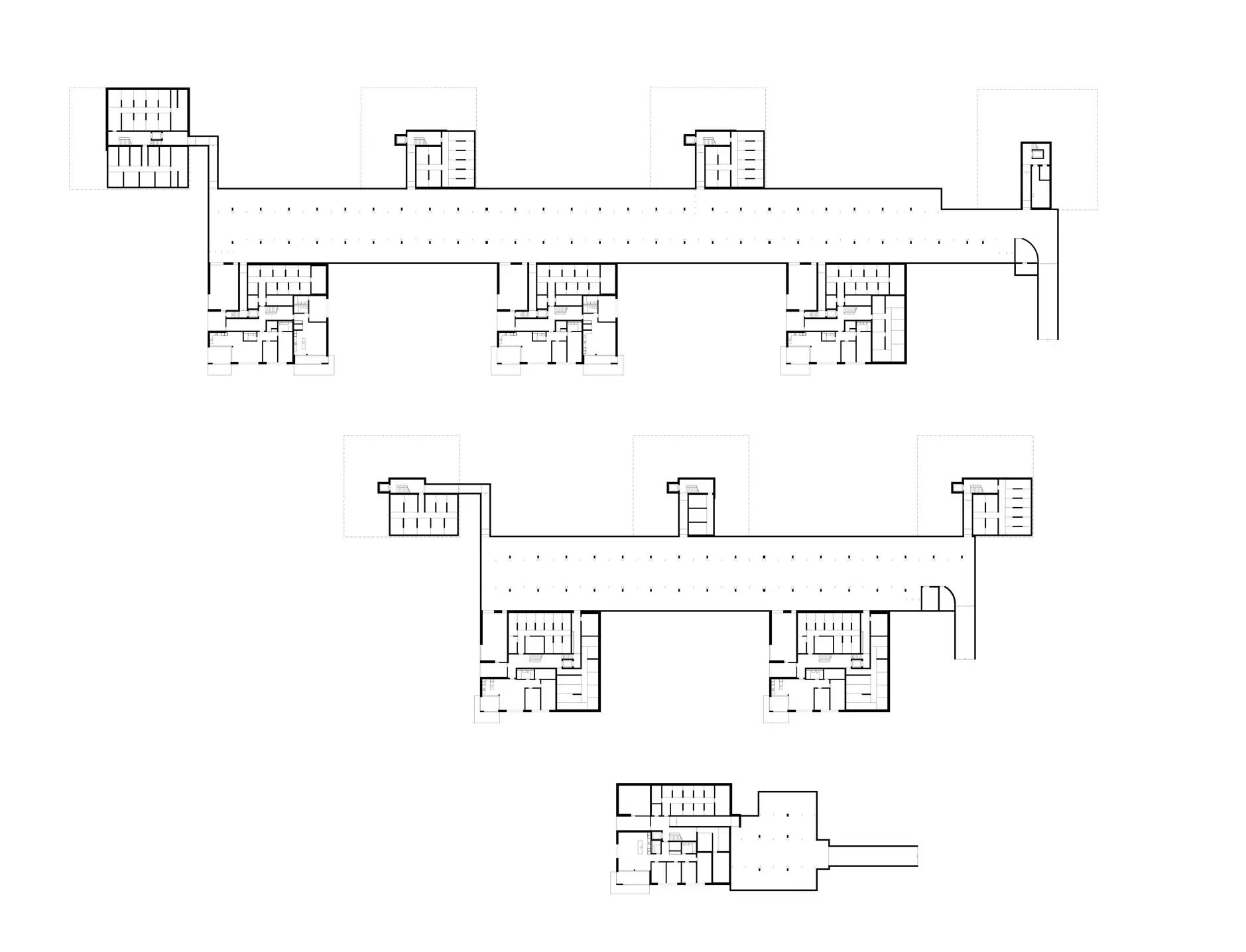
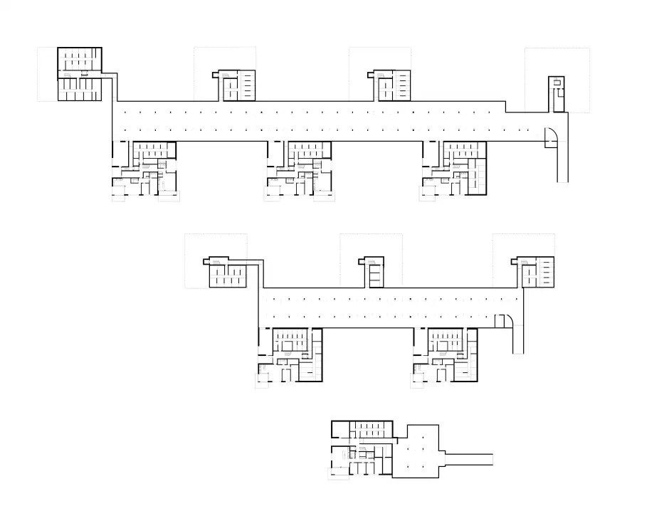
Die Wohnsiedlung "Im Hübeli" ist als eine Siedlung im Park konzipiert. Verschiedene Gebäudetypen sind regelmässig im Park verteilt und erlauben eine maximale Fernsicht nach Süden und Osten bei gleichzeitig grösstmöglicher Distanz untereinander. 

Die Überbauung besteht aus insgesamt 12 Gebäuden. Durch die Staffelung im Hang von jeweils ca. 1 Geschoss in Richtung Osten wird die Fernsicht insbesondere der Attikawohnungen ermöglicht. Durch die Spiegelung der Gebäude wird es erreicht, dass sich die Attikaterrassen untereinander nicht beeinträchtigen.

Ein geometrisches Wegnetz durchzieht den nach Osten abfallenden Hang und ermöglicht durch den diagonalen Verlauf eine hindernisfreie Erschliessung.

Eine grosse Wohnungsvielfalt ist die Grundlage des Gebäudekonzepts. Dreispänner bilden den Grundtypus, sie beinhalten insgesamt 9, bzw. 10 Wohnungen pro Haus. Mir der Ausbildung der nördlichen Wohnung als Durchwohner profitieren alle Wohnungen über die Süd-, bzw. Ostfassade von der Aussicht, während sie ebenso über eine optimale Ausrichtung zur Sonne verfügen. Durch die Verlängerung des Baukörpers um einen Meter wird zwischen Typ A (3.5, 4.5, 4.5) und B (3.5, 4.5, 5.5) unterschieden. Die grössere Grundfläche schafft Platz für ein zusätzliches Schaltzimmer im Süden und fördert die Vielfältigkeit der Grundrisstypen.

Impressionen
Pläne
Kenndaten
E81 Foto Aussen Südostfassade 02
E81 Foto Aussen Südostfassade 01
E81 Foto Aussen Südostfassade Spielplatz
E81 Foto Aussen Fassade 01
E81 Foto Aussen Sitzplatz Erschliessung 02
E81 Foto Aussen Ostfassade
E81 Foto Aussen Fassade 02

Alle Bilder anzeigen

E81 HP Situation
E81 HP Grundriss Regelgeschoss Typ A
E81 HP Grundriss Regelgeschoss Typ B
E81 HP Grundriss Attika Typ A
E81 HP Grundriss Attika Typ B
E81 HP Grundriss Untergeschoss
E81 HP Längsschnitt 1 Typ A
E81 HP Querschnitt 1 Typ A
E81 HP Fassade Ost Typ A
E81 HP Fassade Süd Typ A

Alle Pläne anzeigen

Typ

Wohnen

Ort

Emmenbrücke

Auftraggeber

Anliker GU AG

Fertigstellung

2014

Wettbewerb

1. Rang, 2010

Gebäudevolumen

89'379 m³

Hauptnutzfläche

14’584 m²

Fotograf

Hansruedi Rüfenacht

Kopiert!